

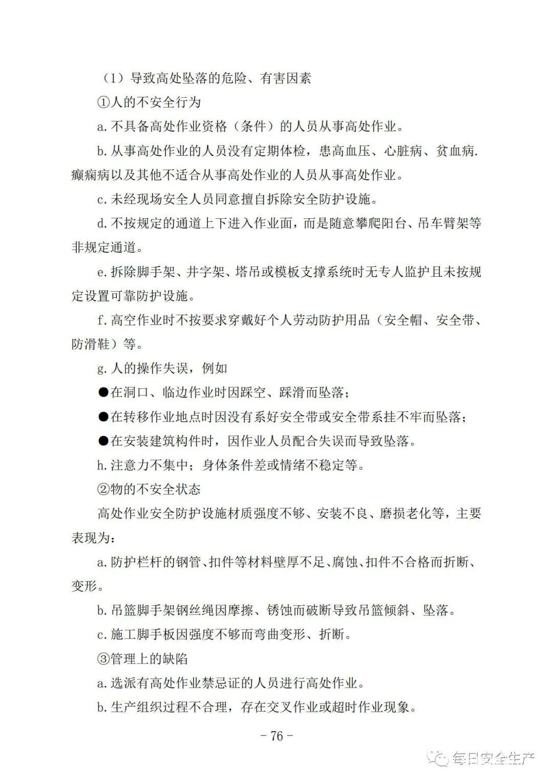
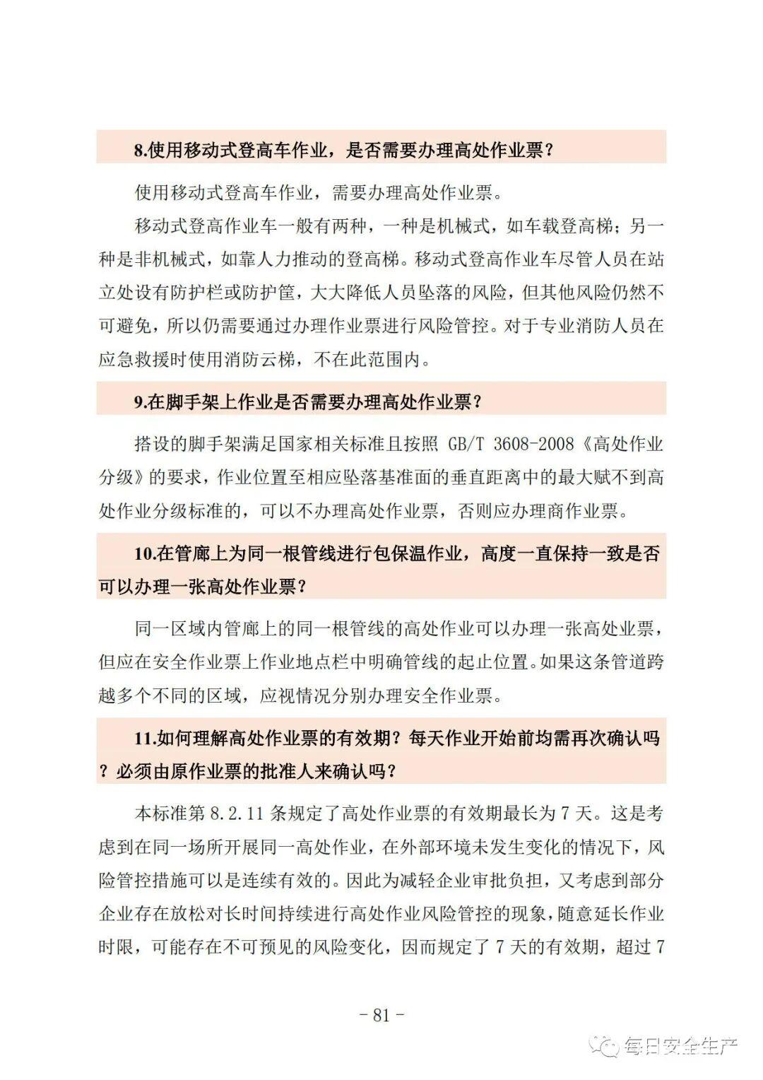
各设区市应急管理局:为严格落实《危险化学品企业特殊作业安全规范》(GB30871-2022),强化特殊作业安全管控,规范危化品企业特殊作业票证填写和审批,有效防范特殊作业引发的生产安全事故,结合去年以来特殊作业票线上审查发现的普遍性、典型性问题,省厅编制了《危险化学品企业特殊作业票证填写注意事项》,现印发你们,并提出如下要求,请认真组织实施。一、自2023年6月1日起,所有重大危险源企业全部实行特殊作业票线上办理,采用特殊作业电子票。特殊作业电子票的内容应符合《危险化学品企业特殊作业安全规范》(GB30871-2022)要求,电子票格式参照《危险化学品企业特殊作业安全规范》(GB30871-2022)的样票格式和《危险化学品企业特殊作业票证填写注意事项》要求,结合企业实际进行设置,进一步规范特殊作业票填写和审批,不得有缺漏项。二、各设区市应急管理局要督促化工(危化品)企业组织开展《化学品生产单位特殊作业安全规范》(GB30871-2022)培训宣贯,要严格特殊作业安全知识考核,严把培训考核质量。要督促企业依照规范和标准完善特殊作业管理制度,严格作业票审批制度,强化风险管理。三、各设区市应急管理局要强化动火等特殊作业的监督管理,实行线上线上协同监管,将动火等特殊作业检查作为日常安全检查的重点,并开展有针对性的明查暗访,严厉打击特殊作业环节中的违规行为。在特殊作业环节发生事故的企业,要严格依法暂扣其安全生产许可证或责令其停业整顿;对于不能满足安全生产条件的企业,要依法吊销其安全生产许可证,报请地方政府予以关闭退出。 危险化学品企业特殊作业票证填写注意事项一、动火安全作业票的填写和审批注意事项1.作业申请单位是指危化品企业中需要动火的属地单位或部门,不应是承包商或其他实施动火作业的单位。2.当本单位的动火作业可能影响到相邻单位时,应在动火安全作业票设置会签单位栏,并由受影响的相邻单位会签。若对相邻单位无影响,则不需要填写。3.动火人是指负责具体实施动火作业的人员。涉及电焊、热切割等特种作业时,应填写动火人的特种作业操作资格证号。不涉及特种作业时,则不填写特种作业证号。4.监护人是指由动火作业申请单位安排且经过危化品企业内部监护人安全培训合格,取得安全培训合格证(监护资格证)的人员。如要求动火实施单位增派监护人,该监护人应经危化品企业监护人培训合格。办理动火安全作业票时,应填写其安全培训合格证(监护资格证)证号。5.填写气体分析结果时,应同时填写气体采样部位。若在管道、设备、塔器等设备本体上动火,应填写动火点10m范围内环境气体分析结果及动火设备、管道、塔器内可燃气体分析结果。若在设备及管道外部环境动火,应填写动火点10m范围内可燃气体分析结果。若使用电焊机作业时,电焊机与动火点的间距不应超过10m,并在气体采样部位注明。如果电焊机等非防爆电气设备距离动火点超过10m,则应将电焊机等非防爆电气设备视为另外一个动火点,需要对电焊机等非防爆电气设备10m范围内进行可燃气体分析,并记录动火点及电焊机等非防爆电气设备周边的可燃气体分析结果。涉及在氧气设备及富氧环境动火作业时,应填写氧气检测分析结果。6.代表性气体是指动火作业部位或动火区域内可能存在的可燃气体、有毒气体的具体名称,如丙烷、甲醇、氯气、等。若动火点不涉及可燃、有毒气体,代表性气体填写为不涉及可燃或有毒气体。涉及在氧气设备及富氧环境动火作业时,代表性气体填写氧气。7.应逐条确认安全措施,在是否涉及栏中填写是或否。安全措施中带括号的应填写具体数量,不涉及的填写0。需要补充的其他安全措施,由编制人填写并签名,并由确认人确认后签名。8.企业动火作业安全管理制度应明确安全措施的确认人,由基层单位的作业监护人、班组长及以上人员担任,不能由同一个人对所有的安全措施进行确认签名。9.安全交底人是指动火申请单位的动火作业所在基层单位的现场负责人。10.接受交底人是指参与实施动火作业的所有人员,包括动火人、作业负责人、监护人、辅助作业人员。11.《危险化学品企业特殊作业安全规范》(GB30871-2022)样票中的作业负责人是指负责实施动火作业单位的作业现场负责人,签票时应填写同意动火的意见并签名,时间填写到分钟。12.所在单位意见是指动火申请单位的意见,签票时应填写同意动火的意见并签名,时间填写到分钟。13.安全管理部门意见是指公司、分厂的安全管理部门的意见。由专职安全管理人员负责填写同意动火的意见并签名,时间填写到分钟。14.动火审批人意见是指具有审批动火安全作业票资格的相关人员的意见,在审批时应填写同意动火意见并签名,时间填写到分钟。特级动火安全作业票由企业主要负责人审批或临时授权审批人(分管生产、技术、安全负责人、总工程师、安全总监,授权审批采用一次授权方式,并且授权人应指派专人进行动火作业现场的监督管理。一级动火安全作业票由企业分管生产、安全负责人或安全总监审批;企业设立分厂、运行部的,可以由分厂、运行部的负责人、分管生产、设备、技术的负责人审批;二级动火安全作业票由企业属地负责人审批。15.所有审批的时间均应在动火分析合格结果出来之后,不得在动火分析时间前进行审批。16.由监护人和作业申请单位负责人验收,完工验收时间早于作业结束时间相同。二、进入受限空间安全作业票的填写和审批注意事项1.作业申请单位是指危险化学品企业中进行受限空间作业的属地单位,不应是承包商或受限空间作业实施单位。2.受限空间名称是指进入或探入的受限空间,如某车间R301反应釜等。3.受限空间原有介质名称是指受限空间原涉及的可燃、有毒、有害介质名称或混合物的名称,如硫化氢等。4.作业单位是指进入受限空间实施作业的单位,可以是作业申请单位或承包商。5.作业人员是指进入受限空间作业的所有人员,应填写进入受限空间的全部人员。6.监护人是指由受限空间作业申请单位安排且经过企业内部监护人安全培训合格,取得安全培训合格证(监护资格证)的人员。办理受限空间安全作业票时,应填写其安全培训合格证(监护资格证)证号。7.经风险辨识属于较大风险的受限空间作业,应按照《危险化学品企业特殊作业安全规范》(GB30871-2022)第6.8条增派监护人。8.气体分析时,若受限空间作业涉及动火作业的,应分析有毒气体浓度、可燃气体浓度、氧含量。涉及较大容积设备应填写上、中、下(或左、中、右)不同部位的分析数据。9.应逐条确认安全措施,在是否涉及栏中填写是或否。安全措施中带括号的应填写具体数量,不涉及的填写0。需要补充的其他措施,由编制人负责填写并签名,并由确认人签名。10.企业受限空间作业安全管理制度应明确安全措施的确认人,申请单位确认哪些措施,实施单位确认哪些措施,不能由同一个人对所有的措施进行确认签名。11.安全交底人是指作业申请单位的作业负责人或技术、管理人员。12.接受交底人是指参与实施受限空间火作业的所有人员、作业负责人、监护人。13.作业负责人指实施受限空间作业单位的现场负责人,签票时应填写同意作业意见并签名,时间填写到分钟。14.所在单位是指受限空间所在单位,签票时应填写同意作业意见并签名,时间填写到分钟。15.所有审批的时间均应在受限空间分析合格结果出来之后,不得在分析时间前进行签票和审批。16.由监护人和作业申请单位负责人验收,完工验收时间不得早于作业结束时间。三、临时用电安全作业票的填写和审批注意事项1.申请单位是指危险化学品企业中进行临时用电作业的属地单位,不应是承包商或临时用电作业实施单位。2.临时用电作业人和临时用电作业负责人应填写有效的电工证证号。3.监护人是指由临时用电作业申请单位安排且经过危化品企业内部监护人安全培训合格,取得安全培训合格证(监护资格证)的人员。办理临时用电安全作业票时,应填写其安全培训合格证(监护资格证)证号。4.在运行的生产装置、罐区和具有火灾爆炸危险场所接用临时电源,不涉及动火作业时,不需办理动火安全作业票,但应对配电箱、电源接入点处的环境进行可燃气体分析,分析合格结果填入临时用电安全作业票。5.动火、受限空间作业涉及临时用电时,应同时办理动火、受限空间安全作业票,用于动火、进入受限空间作业的临时用电时间应和相应作业的时间一致。用于动火作业的临时用电,若配电箱、电焊机等处于动火点10米范围内,且可燃气体分析合格数据已在动火安全作业票上记录的,临时用电安全作业票的可燃气体分析数据可以不填写,未在动火安全作业票上记录的,则应临时用电票上填写。若超出动火点10米范围,则应对配电箱、电焊机等周围环境进行可燃气体分析,并将分析合格结果填写在临时用电安全作业票上。6.临时用电作业安全管理制度应明确安全措施的确认人,申请单位确认哪些措施,实施单位确认哪些措施,不能由同一个人对所有的措施进行确认签名。7.审核、审批临时用电安全作业票时,应填写同意作业的意见并签名,时间填写到分钟。8.由取得电工资格证的作业负责人负责安全交底。四、高处安全作业票填写和审批注意事项1.作业申请单位是指危险化学品企业中进行高处作业的属地单位或负责维修、施工的单位,不应是承包商或高处作业实施单位。2.作业负责人是指高处作业实施单位的现场负责人。3.高处作业安全管理制度应明确安全措施的确认人,申请单位确认哪些措施,实施单位确认哪些措施,不能由同一个人对所有的措施进行确认签名。4.监护人是指作业申请单位安排且经过危化品企业内部监护人安全培训合格,取得安全培训合格证(监护资格证)的人员。办理高处安全作业票时,应填写其安全培训合格证(监护资格证)证号。5.安全交底人是指危险化学品企业高处作业所在基层单位的现场负责人。6.接受安全交底人是指从事高处作业的所有人员、作业负责人、监护人。7.审核、审批高处安全作业票时,应填写同意作业的意见并签名,时间填写到分钟。五、盲板抽堵安全作业票的填写和审批注意事项1.申请单位是指危险化学品企业中进行盲板抽堵作业的属地单位。2.作业单位是指实施盲板抽堵作业的单位,可以是申请单位、也可是承包商等。3.作业负责人是指盲板抽堵作业实施单位的现场负责人。4.监护人是指作业申请单位安排且经过危化品企业内部监护人安全培训合格,取得安全培训合格证(监护资格证)的人员。办理盲板抽堵安全作业票时,应填写其安全培训合格证(监护资格证)证号。5.盲板抽堵作业安全管理制度应明确安全措施的确认人,申请单位确认哪些措施,实施单位确认哪些措施,不能由同一个人对所有的措施进行确认签名。6.安全交底人是指作业申请单位负责盲板抽堵作业现场负责人。7.接受安全交底人是指实施盲板抽堵作业的所有人员、作业负责人、监护人。8.审核、审批盲板抽堵安全作业票时,应填写同意作业的意见并签名,时间填写到分钟。9.一张盲板安全作业票只能进行一块盲板的一个作业。六、吊装安全作业票的填写和审批注意事项1.申请单位是指危险化学品企业中进行吊装作业的属地单位。2.作业单位是指实施吊装作业的单位,如承包商等。3.作业负责人是指吊装作业实施单位的现场负责人。4.监护人是指作业申请单位安排且经过危化品企业内部监护人安全培训合格,取得安全培训合格证(监护资格证)的人员。办理吊装安全作业票时,应填写其安全培训合格证(监护资格证)证号。5.吊装作业安全措施由吊装指挥人逐一确认签名。6.安全交底人是指吊装指挥人。7.接受安全交底人是指从事吊装作业的所有人员、作业负责人、监护人。8.审核、审批吊装安全作业票时,应填写同意作业的意见并签名,时间填写到分钟。9.应在吊装作业安全管理制度中明确吊装作业实施时间。七、动土安全作业票填写和审批注意事项1.申请单位是指危险化学品企业中进行动土作业的属地单位。2.作业单位是指实施动土作业的单位,如承包商等。3.作业负责人是指动土作业实施单位的现场负责人。4.监护人是指作业申请单位安排且经过危化品企业内部监护人安全培训合格,取得安全培训合格证(监护资格证)的人员。办理动土安全作业票时,应填写其安全培训合格证(监护资格证)证号。5.动土作业安全管理制度应明确安全措施确认的相关单位,涉及地下电力电缆、通信电(光)缆、局域网络电(光)缆、地下供排水、消防管线、工艺管线等安全措施,分别由分管单位的人员确认签名。6.安全交底人是指申请单位负责动土作业的现场负责人。7.接受安全交底人是指从事动土作业的所有人员、作业负责人、监护人。8.审核、审批动土安全作业票时,应填写同意作业的意见并签名,时间填写到分钟。9.应在动土作业安全管理制度中明确动土作业实施时间。八、断路安全作业票的填写和审批注意事项1.申请单位是指危险化学品企业中需要进行断路作业的属地单位。2.作业单位是指实施断路作业的单位,如承包商等。3.作业负责人是指断路作业实施单位的现场负责人。4.监护人是指作业申请单位安排且经过危化品企业内部监护人安全培训合格,取得安全培训合格证(监护资格证)的人员。办理断路安全作业票时,应填写其安全培训合格证(监护资格证)证号。5.安全措施应由申请单位逐项确认签名。6.安全交底人是指申请单位负责破土作业的现场负责人。7.接受安全交底人是指从事断路作业的所有人员、作业负责人、监护人。8.审核、审批断路安全作业票时,应填写同意作业的意见并签名,时间填写到分钟。9.断路作业实施时间,可以按断路作业项目的一个周期确定。2023年3月17日
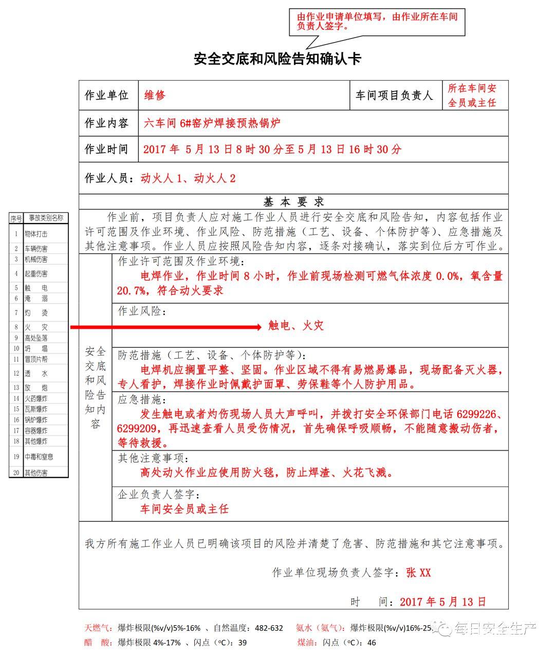
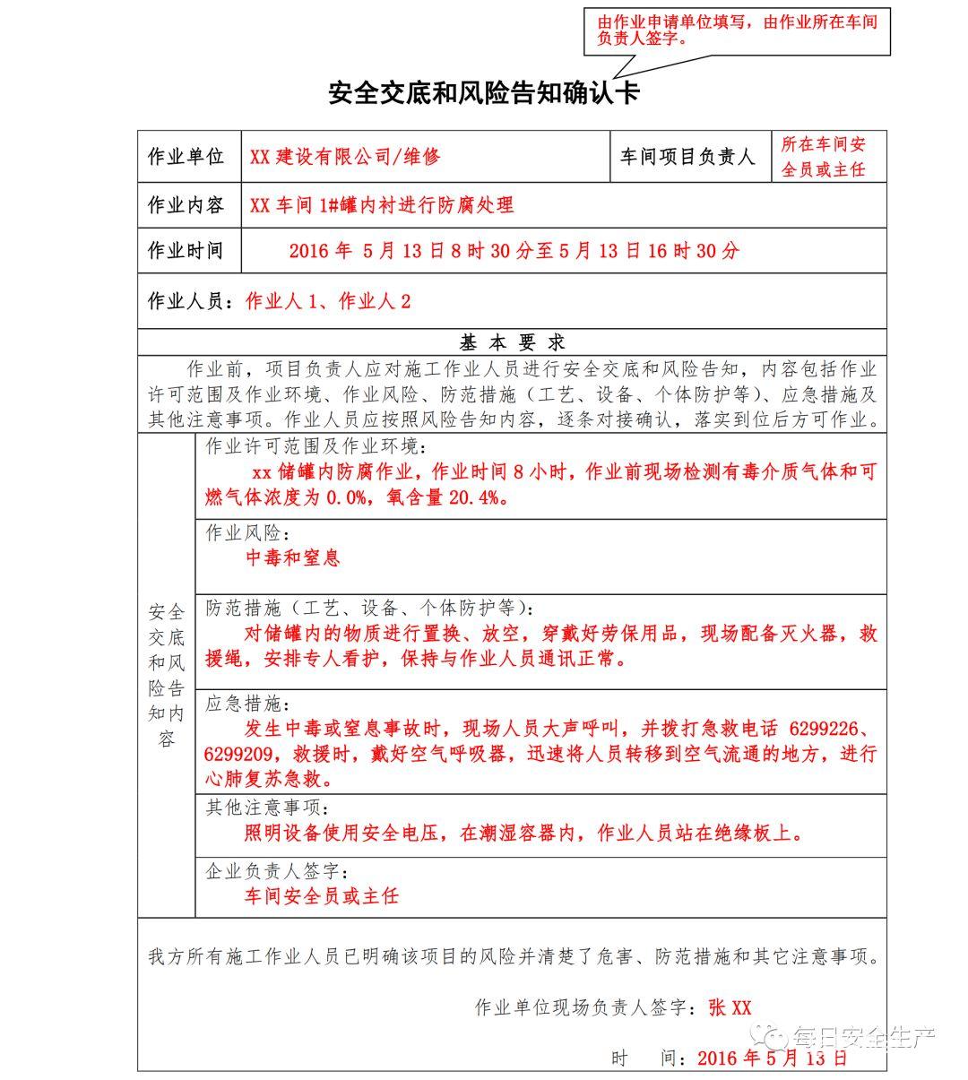
GB 30871-2022《危化品企业特殊作业安全规范》已实施,有不少网友咨询作业票到底怎么填写,请仔细参照下述模板填写,避免出现不符合现象。

































































































































































