经党中央、国务院批准,中央生态环境保护督察组(以下简称督察组)将于近期陆续进驻上海、浙江、江西、湖北、湖南、重庆、云南7个省(市),开展第三轮第二批中央生态环境保护督察。为统筹经济发展、民生保障和生态环境保护,近日,中央生态环境保护督察工作领导小组办公室专门致函上述被督察对象,要求坚决贯彻落实中央决策部署,精准科学依法推进边督边改,禁止搞“一刀切”和“滥问责”,并简化督察接待安排,切实减轻基层负担。文件要求,有关省(市)在督察进驻期间,应坚持稳中求进工作总基调,把握工作节奏,突出工作重点,精准科学依法推进边督边改。对于督察组受理转办的群众信访举报问题,既要认真核实、坚决整改,切实解决群众反映突出的生态环境问题;也要依法依规、实事求是,做到一事一办、一厂一策,不搞“运动式”整改。对于督察中发现的企业生态环境问题,既要督促有关企业切实履行生态环境保护责任,严格整改要求,确保整改到位;也要注重精细化管理,分类施策,加强指导帮扶。对于历史遗留生态环境问题,既要坚持底线思维,严控环境风险,保障群众利益;也要统筹兼顾,合理安排,因地制宜采取措施。文件强调,有关省(市)应严禁为应付督察采取紧急停工停业停产等简单粗暴行为,以及“一律关停”“先停再说”等敷衍应对做法。要坚持精准治污、科学治污、依法治污,对于生态环境问题的整改,要做到依法依规,统筹推进,按照问题的轻重缓急和解决的难易程度,能马上解决的,要马上解决;一时解决不了的,要明确整改的目标、措施、时限和责任单位,督促各责任主体抓好落实。要给直接负责整改工作的单位和人员留足时间,禁止层层加码、级级提速。特别是对涉及民生的产业或领域,更应当妥善处理、有序推进,坚决杜绝“一刀切”行为。对于采取“一刀切”方式消极应对督察的,督察组将严肃处理,发现一起、查处一起。文件要求,有关省(市)在督察进驻过程中,要严格按照“严肃、精准、有效”的原则,实事求是,通过必要的问责切实传导压力、落实责任,建立长效机制。同时,要严格贯彻落实中央有关文件精神,防止和纠正问责不力、问责泛化、“求快不求准”等问题。对发现问责出现上述问题的,督察组将会及时予以提醒,情节比较严重的,还将按有关程序报告中央纪委国家监委机关。文件明确,中央生态环境保护督察是督察组与有关省(市)共同承担的一项重要政治任务,需要双方以高度的政治责任感共同推进,完整、准确、全面贯彻新发展理念,加快构建新发展格局,着力推动高质量发展。要坚决贯彻落实中央八项规定及其实施细则精神,严格按照有关要求安排督察接待和督察保障工作,能从简的一律从简,能简化的一律简化,不搞迎来送往、层层陪同,切实减轻基层负担。要按照《中央生态环境保护督察工作规定》要求,加强对督察组及其成员执行督察纪律情况的监督。有关省(市)要督促所辖地市(州)、有关部门和单位如实反映问题,提供真实情况,推进整改落实,加强信息公开,共同营造良好的督察氛围。环保督察自查清单24项常见问题判定清单
排污单位自行监测监督检查表
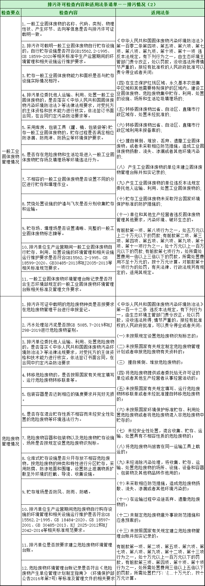
排污许可检查内容和适用法条清单



企业污染源执法检查的重点内容更多精彩请点击
第三轮第二批中央生态环境保护督察全面启动
国务院2024年工作安排 | 严肃查处环评、监测等第三方环保服务机构弄虚作假违法行为
2024年河北省重污染天气重点行业环保绩效A、B级和绩效引领性企业清单 附下载
检验检测机构资质认定能力附表填写注意事项

点分享
点收藏
点点赞
点在看
会务组联系方式 展会咨询